据《陶瓷信息》不完全统计,2022年第一季度,国内外新增或者通过技改点火的窑炉至少达到了36条,其中新增窑炉至少有21条。
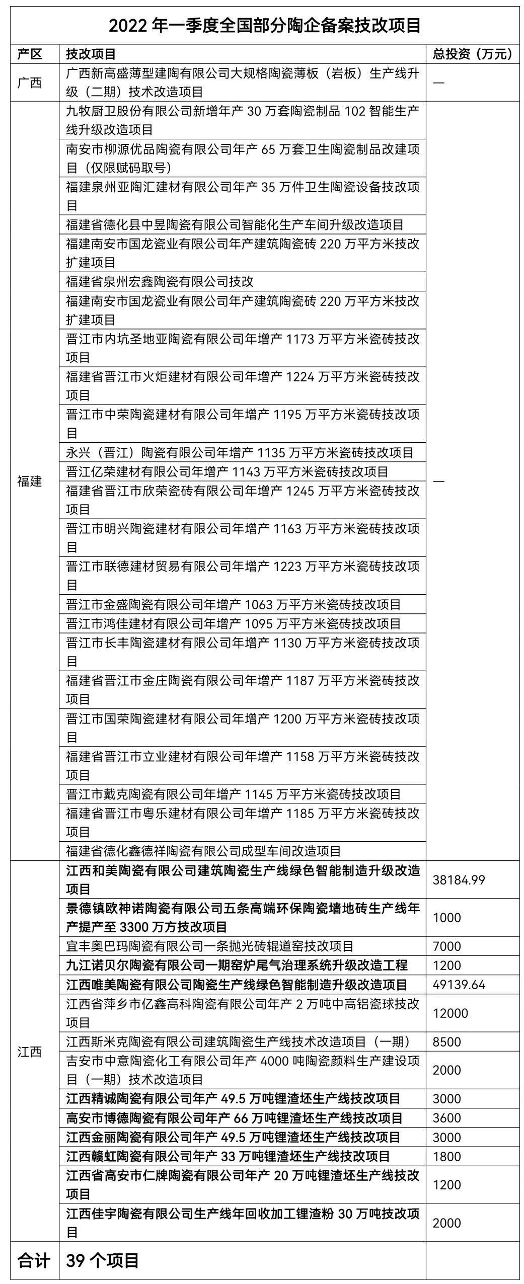
与此同时,一季度广东、广西、福建、江西等陶瓷产区备案的新建项目超过15个,总投资超过54亿元;而上述陶瓷产区一季度备案的技改项目至少有39个,总投资超过13亿元。
其中,马可波罗、东鹏、诺贝尔3家头部陶企领衔一季度新建项目,共计投资超过51亿元;技改项目中,马可波罗仍然以超8亿元领衔,诺贝尔计划投资1200万元升级改造九江基地一期窑炉尾气治理系统,此外江西6家陶企技改转产锂电的投资共计达到1.46亿元。

一季度国内至少新增15条生产线
750×1500mm规格受青睐
2022年第一季度,国内外新增或技改点火的窑炉超过了36条,其中新增窑炉超过21条,包括15条国内新增和6条国外新增;而国内技改窑炉则超过15条。
国内新增的15条窑炉中,广东和江西产区各有4条,福建产区3条,广西、四川、河北、江苏产区各1条;国外新增的6条窑炉中有4条都在印度,沙特和尼泊尔各有1条。
而国内技改的15条窑炉中,江西产区有6条,广东有3条,福建、河北产区各2条,四川、河南产区各1条。
通过分析这36条新增或技改点火的窑炉,《陶瓷信息》发现,宽体窑炉已成绝对主流,甚至有窑炉长达498.96米,而印度陶企也开始选用双层窑炉,此外,750×1500mm规格受到越来越多陶企的青睐。
一季度陶企新建项目投资超54亿元
马可波罗、东鹏、诺贝尔三家超51亿元
《陶瓷信息》通过整理发现,2022年第一季度,广东、广西、福建、江西产区的部分陶企备案的新建项目至少有15个,总投资超过54亿元。
其中,马可波罗旗下的广东东唯新材料有限公司计划总投资78136.99万元,在东莞建设年产540万平方米的特种高性能陶瓷板材项目,该项目占地面积133332平方米(约200亩),包含3条特种高性能陶瓷板材生产线及其配套设施。
马可波罗旗下的江西加美陶瓷有限公司计划总投资67438.37万元,在丰城开展智能陶瓷家居产业园(一期)建设项目,该项目占地面积495亩,包含大型轻质节能陶瓷建筑陶瓷系列产品生产线2条,年产能约1000万平方米。
东鹏控股旗下的丰城市东鹏陶瓷有限公司计划总投资11亿元,在丰城建设智能陶瓷家居产业园(一期)项目,该项目总用地面积398亩,将建设大型轻质节能陶瓷建筑陶瓷系列产品生产线2条,日产能约1000万平方米。
诺贝尔旗下的江西诺贝尔新材料有限公司则计划总投资26亿元,在九江开展年产6000万平方米高档瓷砖及岩板智能生产线建设项目,该项目总用地约603亩,规划新建8条高档瓷砖及岩板智能生产线。
综上,马可波罗、东鹏控股、诺贝尔三家头部陶企在一季度规划的新建项目,其投资总计达51.56亿元。

一季度陶企技改项目投资超13亿元
江西6陶企转产锂电总投资1.46亿元
2022年一季度,陶企至少备案了39个技改项目,其中福建产区至少有24个,江西产区至少有14个,广西产区至少1个。
在技改项目中,马可波罗、诺贝尔、欧神诺等头部陶企仍然动作频频。欧神诺计划投资1000万元,对景德镇基地现有的五条窑炉进行设备改造及配方改造,使五条窑炉年产量提升至3300万方左右;诺贝尔计划投资1200万元,对九江基地开展一期窑炉尾气治理系统升级改造工程。
马可波罗则计划总投资约8.73亿元,对丰城基地的生产线进行升级改造。其中江西和美陶瓷有限公司建筑陶瓷生产线绿色智能制造升级改造项目总投资38184.99万元;江西唯美陶瓷有限公司陶瓷生产线绿色智能制造升级改造项目总投资49139.64万元。
此外,备受关注的江西陶企转产锂电产品一事,目前也已有最新进展。其中江西精诚陶瓷有限公司、高安市博德陶瓷有限公司、江西金丽陶瓷有限公司、江西赣虹陶瓷有限公司、江西省高安市仁牌陶瓷有限公司、江西佳宇陶瓷有限公司分别将2条、3条、3条、2条、2条、2条现有陶瓷窑炉生产线技术改造升级为锂渣坯/粉生产线。
上述6家陶企技改锂电产品的项目总投资分别为3000万元、3600万元、3000万元、1800万元、1200万元、2000万元,锂渣坯/粉的年产量分别为49.5万吨、66万吨、49.5万吨、33万吨、20万吨、30万吨。

关注陶瓷信息网
第十四届陶瓷人大会暨2024陶瓷品牌大会成功举办
12-27
绿色智能双轮驱动!新明珠集团两大关键技术签约揭榜,并斩获两项工业设计创新大奖!
12-04
欧洲市场新突破,德国METAWOLF公司和科达制造的黑灯工厂框架协议发布
12-04
东方的东方 | 2025东方杰出设计大赏榜单来袭,冠珠邀您见证东方设计杰出力量!
12-03
新明珠绿材「東方誌• 立马当红」!2025广州设计周,共鉴东方“亲爱”设计
12-03
2025最新双十二瓷砖品牌推荐:八大品牌全解析,一篇解决你的选购难题!
12-03
燃!新明珠“跑团”集结肇庆马拉松:健跑活动如何炼成企业高质量发展的“奋斗底色”?
12-02
5A新国标实施首日,新恒隆集团5A智造见证大会暨2025经销商年会圆满成功
12-02
蒙地卡罗瓷砖2026跨年促销盛大启动!跨年+倍宠,实惠随心购!
12-02
建筑陶瓷荧光幻彩!蒙娜丽莎再添一项国际先进科技成果
12-02